Spring navigationen over og gå direkte til indhold

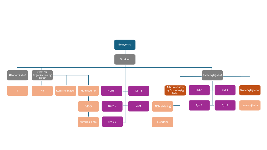
Basens organisation

Basen er en selvejende non-profit fond med en professionel bestyrelse og en klar kerneopgave: at skabe udvikling og trivsel for børn og unge med komplekse udfordringer. Siden 1996 har vi arbejdet målrettet med at kombinere undervisning og behandling i et trygt og struktureret miljø – og vores organisation er bygget til at understøtte netop det.

Basen behandlings- og specialundervisningstilbud blev etableret i 1996 og er organiseret som en selvejende fond uden profitformål. Det betyder, at alle ressourcer går direkte til at styrke og udvikle vores tilbud til børn og unge – og ikke til økonomisk gevinst.

Basen er en selvejende fond, hvor alle midler går til at styrke børn og unges udvikling – ikke til profit.

Organisationen ledes af en professionel bestyrelse, som har det overordnede ansvar for fondens drift, udvikling og strategiske retning. Bestyrelsen består af medlemmer med bred erfaring inden for pædagogik, psykologi, ledelse og socialt arbejde, og deres indsigt og engagement er med til at sikre, at Basen fortsat er et fagligt stærkt og ansvarligt tilbud.

På denne side kan du se vores organisationsdiagram og få et overblik over bestyrelsens sammensætning.

Mød vores bestyrelse

Else Sommer, Forperson hos Basen. Else har en MSc i Economics og sidder i en række andre bestyrelser, herunder i Danmarks Evalueringsinstitut (EVA).

Marianne Verdel, Næstforperson hos Basen. Marianne er børne- og neuropsykolog og har blandt andet været leder af Neurocenter for børn og unge ved Center for Hjerneskade.

Pernille Prahl, bestyrelsesmedlem hos Basen. Pernille er ledende overlæge på Børne- og Ungdomspsykiatrisk Center, afdeling Bispebjerg.

Mikkel Bohm, bestyrelsesmedlem hos Basen. Mikkel er direktør i Danmarks nationale naturfagscenter, Astra. 

Kristina Kock Sloth, bestyrelsesmedlem hos Basen. Kristina er Kommunaldirektør i Vordingborg Kommune.

PC i forgrunden med Basens logo og fyrtårn på skærmen

"Det skal være sjovt at gå på arbejde!"

- Jacob Holm, tidligere bestyrelsesformand på Basen

Basen har afdelinger i København, Birkerød, Odense og Taastrup, og vores organisation er bygget op med tydelige strukturer og samarbejdsflader, der sikrer kvalitet og sammenhæng i både undervisning, behandling og administration.

Fra ledelse til daglig drift er Basens struktur bygget til at skabe sammenhæng mellem undervisning, behandling og trivsel.

Fakta om medarbejderne på Basen

Hovedparten af Basens ca. 150 medarbejdere tilhører aldersgruppen 30-39 år og 40-49 år. Derudover er der også repræsentation fra både medarbejdere i 20'erne og medarbejdere over 50 år.

Ligesom med aldersfordelingen, er der stor variation i medarbejdernes uddannelsesbaggrunde. De spænder over både pædagogiske, sundhedsfaglige og akademiske områder. Størstedelen har uddannelser som lærere eller pædagoger, mens andre medbringer kompetencer fra sundhedssektoren eller fra praktiske fag som kokke eller håndværkere. Derudover bidrager flere med professionsbachelorer og diplomuddannelser. 

Der er mere tid. Tid til relationsarbejde, tid til undervisningsdifferentiering, tid til at lære noget nyt. - Medarbejder på Basen

HAR DU SPØRGSMÅL TIL BASEN?

Kontakt

Malene Niemeier

Konstitueret direktør og skolefaglig chef

LÆS OGSÅ...

Basens kerneopgave

Vi faciliterer læring, der udvikler eleven personligt, socialt og fagligt med henblik på at mestre eget liv. Dyk dybere ned i, hvordan vi ser på vores vigtigste opgave.

Om Basen

Vores grundtanke er, at alle mennesker i bund og grund ønsker at bidrage til fællesskabet, og føle sig værdifulde i samværet med andre og opleve en følelse af at høre til. 

Kurser for pårørende & fagfolk

På Basen Videnscenter tilbyder vi kurser og temadage for både pårørende og professionelle, der arbejder med børn og unge med særlige behov. Her kan du finde viden, inspiration og konkrete redskaber – formidlet af erfarne praktikere.

Et specialiseret tilbud - når almindelige rammer ikke rækker

Basen er for normalt- og højtbegavede børn og unge med komplekse psykiske og sociale udfordringer. Vi optager elever løbende året rundt – og visitation sker via barnets kommune.

Læs hvordan indskrivning foregår, og hvem vi er det rette tilbud for.